The biologically active ingredients of black seed are mainly in its volatile oil, and the main monomer component in the volatile oil is thymoquinone.
Black seed extract thymoquinone powder is made by black cumin seeds. The extracted can be made into capsules, liquids, or other supplement forms.
Thymoquinone has many pharmacological activities, such as anti-inflammatory, anti-diabetic, lipid-lowering and blood pressure-lowering effects. As a natural medicine, it has great value in the treatment of various diseases and the development of new drugs.
Synonym: nigella sativa extract, black cumin extract, black cumin seed extract, black seed extract, black cumin thymoquinone, nigella seed extract.
Available in powder, oil and capsules.Black seed oil capsules, black cumin seed oil capsules, black cumin seed supplement, thymoquinone supplement are available.
|
|

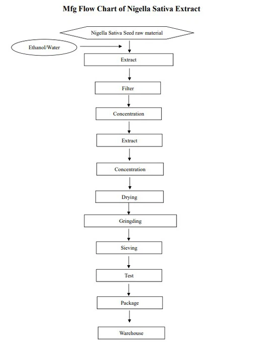
Thymoquinone production begins with the raw material, which is commonly a black seed from the Nigella sativa plant. The seeds are then crushed and processed to remove any contaminants. The refined filtration technique helps to cleanse and boost the quality of thymoquinone. Next, the thymoquinone is extracted with ethyl alcohol. This procedure helps to preserve the beneficial chemicals found in thymoquinone. Finally, the thymoquinone is purified using sophisticated filtering. This procedure assures that the thymoquinone has the maximum quality and purity.
Chromatogram:


|
ltem
|
Specification
|
Result
|
Test Method
|
|
Product Name
|
Nigella Sativa Extract Powder
|
||
|
Part of Plant Used
|
Seed
|
Complies
|
|
|
Assay(%,On Dried Based )
|
TQ≥5.0%
|
5.15%
|
HPLC
|
|
Appearance
|
Fine Powder
|
Complies
|
Visual
|
|
Color
|
Brown
|
Complies
|
Visual |
|
Odor
|
Characteristic
|
Complies
|
Organoleptic
|
|
Identification
|
Positive
|
Complies |
TLC
|
|
Loss on Drying
|
5.00g Max
|
2.46%
|
USP
|
|
Residue on ignition
|
5.0%Max
|
1.37%
|
USP
|
|
Solvent Used
|
Ethanol and Purified Water
|
Complies
|
|
|
Heavy metals
|
≤ 10PPM
|
Conforms
|
Atomic Absorption
|
|
Arsenic(As₂O₃)
|
≤ 0.51PPM
|
Conforms
|
Atomic Absorption
|
|
Mercurv(Hg)
|
≤ 0.5ppm
|
Conforms
|
Atomic Absorption
|
|
Lead (Pb)
|
≤ 1ppm
|
Conforms
|
Atomic Absorption
|
|
Pesticides Residues
|
Meeing USP requirement
|
Conforms
|
Gas Chromatography
|
|
Solvents Residual
|
≤ 0.05%
|
Conforms
|
Gas Chromatography
|
|
Total Plate Count
|
≤ 10,000cfu/g
|
Conform
|
AOAC
|
|
Yeast,Mold &Fungi
|
≤ 300cfu/g
|
Conform
|
AOAC
|
|
E.Coli
|
Negative
|
Conform
|
AOAC
|
|
Salmonella
|
Negative
|
Conform
|
AOAC
|
|
Staphylococcus
|
Negative
|
Conform
|
AOAC
|
What are the effects of thymoquinone?
Nigella Sativa is mainly distributed in Yunnan and Xinjiang, China. Its seeds have been used as both medicine and food for more than 2,000 years and can be used to treat a variety of diseases, such as skin diseases, conjunctivitis, diabetes, hypertension, bronchitis, etc.
In recent years, more and more studies have found that black cumin seeds and their active ingredient thymoquinone have antimicrobial effects.
Studies have shown that black cumin seed extract has inhibitory effects on a variety of pathogens, such as Staphylococcus aureus and Pseudomonas aeruginosa.
This shows that black cumin seeds and their active ingredient thymoquinone can be used as anti-dermatophyte drug ingredients and can be used to treat fungal skin infections.
Cell experiments have also found that thymoquinone can inhibit the expression of Epstein-Barr virus genes.

Used in medical and cosmetic applications:
Used in compound capsules.
Used to treat ophthalmic diseases.
Used to improve hair loss, used in hair care products or other personal care products.





Hot Tags: thymoquinone, China thymoquinone manufacturers, suppliers, factory, Scutellaria Baicalensis Root Extract, lemon balm leaf extract, Artichoke Extract, Hydrolyzed Keratin Protein, Red Clover Extract Trifolirhizin, Pure Bee Propolis


